大家好,这里是氧宠博士
之前给大家测评了很多猫粮,本着雨露均沾的原则,今天就测评一款知名度比较高的进口狗粮——kiwi鸡肉风味风干粮,这款狗粮的价格比较高,但粉丝不少,有很多宠主都有问过。那它的营养价值怎么样呢?感兴趣的宠主一起来看看吧!
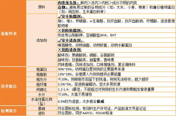
狗粮怎么选?
在测评之前,先带大家了解一下挑选狗粮的基本常识,有经验的铲屎官可以直接略过。

kiwi狗粮分析:
Step1:购买
由于网上的山寨进口宠粮比较多,所以我们在Kiwi Kitchens的旗舰店上购买了几袋鸡肉风味的犬粮,并对这款狗粮进行了真伪检测,确定都是正品。
大家在购买狗粮或驱虫药的时候,也要注意从正规渠道选购,避免买到假货或三无产品。

Step2:原材料及营养分析
让我们一起来扒一扒这款狗粮的配方:

●这款狗粮的配料表非常干净,肉类原料用的是冻鸡肉,虽然不如鲜肉,但比肉粉好很多,而且用的是人类可食用级别肉源,安全性更好。
●冻鸡肉含量高达78%,这个用量的蛋白质含量肯定不会低,而且蛋白质来源单一,大大减少了狗狗过敏的概率。
●添加了一部分的冻鸡肝,可以给狗狗补充维生素A和微量元素。
●额外添加了鱼油,可以补充不饱和脂肪酸,有助于改善狗狗的毛发质量,但鱼油没有标明是哪种鱼。
●添加剂中没有发现诱食剂和不良防腐剂,看起来没什么问题。
营养成分保证值:

粗蛋白>32%,粗脂肪>22%,钙磷比和其他营养都符合AAFCO标准。
Step3:检测报告分析
看完了配料表和营养保证值,一起来看看实测结果有没有问题:

✔粗蛋白:实测41.66%,远高于保证值,建议优化成分表
✔粗脂肪:实测43.3%,远超出保证值,脂肪含量过高,没有适应高脂肪饮食或体型肥胖、患有胰腺炎的狗狗注意慎选。
✔未检测出淀粉,和配料表的成分相符合
✔未检测出BHA、BHT、黄曲霉毒素等有害物质,也没有检测出细菌,说明卫生方面没有问题。
✔钙磷比例为1.56:1,符合狗粮营养标准,但磷含量不太符合幼犬的营养标准。
从实测结果来看,这款狗粮没有翻车,至少成分表是真实的,只是这种狗粮的蛋白质和脂肪含量太高,更像是一款肉干零食。
Step4:真实喂食反馈
除了原材料和营养之外,适口性也是很多宠主关心的问题,而在这方面,kiwi鸡肉风味风干粮的表现也很不错。
外观和气味:
KIWI这款风干鸡肉狗粮的外观和我们平时吃的牛肉干比较像,整体呈大小不一的不规则肉块,颜色稍微有点深。
打开包装有一股肉香味,但不会过于浓郁上头,闻起来很正常。

适口性:
为了观察这款狗粮的适口性,我们将购买的几袋KIWI狗粮分发给几名铲屎官体验了一段时间,以下内容是大家的真实反馈:

总体来看,这款狗粮的适口性非常好,可能是因为狗粮的外观和口感比较像平时给它们吃的肉干零食,不仅大家的狗狗爱吃,就连猫咪也无法拒绝,是我们测评猫粮狗粮以来,适口性最好的一款产品了。
大家的狗狗在换粮期间,不论是混喂还是没有逐渐过渡换粮的,都没有发现不适症状,但如果您家狗狗的肠胃比较敏感,还是建议循序渐进地换粮哦!
综合评价
综上测评来看,这款狗粮是很不错的,推荐指数:★★★☆
●首先,KIWI风干鸡肉狗粮的优点是成分干净,肉含量高,蛋白质含量远远高于标准值,实际检测也没有发现卫生问题和不良添加剂等问题。
●其次,这款狗粮的蛋白质来源单一,没有添加谷物,致敏性很低。
●最后,KIWI的品牌知名度很高,经由新西兰国家认证,符合AAFCO的狗粮营养标准,是美国杂志WDJ推荐过的品牌,所以产品翻车的可能性是很低的~
不过,需要注意的是:
这款狗粮的脂肪含量过高,长期喂食容易导致狗狗肥胖,不适合有胰腺炎、糖尿病和体型肥胖的狗狗吃。
另外,如果狗狗没有适应高蛋白、高脂肪的食物,换粮期间可能会出现消化不良的情况,所以需要注意循序渐进地换粮。日常建议大家把这款狗粮当做零食偶尔给狗狗喂一些,或者是和其他淀粉含量稍微高一点的狗粮一起混喂。