大家好,这里是氧宠博士~
不知道大家平时是怎么挑选狗粮的,狗粮对狗狗的健康非常重要,如果选不好,长期喂食会严重影响狗狗的身体健康。但目前市场上的狗粮产品非常多,成分、功效和营养价值各不相同,单价差距也比较大,新手宠主很容易挑花了眼。
那么狗粮到底怎么选呢?今天就带大家了解一下挑选狗粮的基本常识,并详细测评介绍一款馋不腻国产狗粮,大家可以借此参考一二。
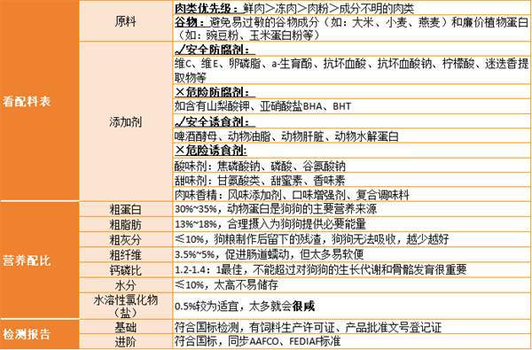
狗粮怎么选?

馋不腻狗粮分析:
step1:购买
要测评一款狗粮好不好,当然要先去买几包来试试,因此,我们从某宝的旗舰店上购买了几袋馋不腻全价益生菌宠粮,在购买的时候,也以消费者的身份,向客服咨询了相关问题。
大家在给狗狗买狗粮的时候,也要注意从正规渠道选购,避免买到山寨狗粮或来路不明的毒粮。

step2:原料和营养价值分析

●成分表前4位都是肉类原料,鲜鸡肉和鲜鸭肉含量总和达到40%,用了一部分的鱼粉和鸡肉粉,整体还不错。
●鸭油、鱼油、磷虾粉成分富含不饱和脂肪酸,可以营养毛发
●果寡糖、丝兰粉、杜仲和枯草芽孢杆菌可改善肠胃健康,促进肠道蠕动,加快吸收。
●蔓越莓干可以呵护泌尿道,补充微量元素。
●车前子可以预防狗狗饮食上火引起的泪痕问题。
营养保证值:

粗蛋白>32%,粗脂肪>14%,钙>1%,磷>0.8%
step3:检测报告分析
为了避免产品的原料和营养保证值有注水的情况,我们还要对比一下实际检测报告。

结果显示:
✔粗蛋白实测32.42%,和保证值相差很小
✔粗脂肪实测17.1%,比保证值稍微高一些,但在优选狗粮标准之内
✔钙磷比1.14:1,符合标准
✔赖氨酸、水溶性氯化物含量正常
✔未检测出BHA、BHT、黄曲霉毒素等有害物质,重金属项目无异常
☼检测出的细菌总数超标,但因为这款狗粮添加了益生菌(枯草芽孢杆菌),会影响细菌的检测值,所以不能代表狗粮的卫生方面有问题。
step4:真实喂食体验
☞外观和气味:
外观呈圆形扁平颗粒,大小均匀,大约有1*0.8cm,颜色稍微有点深。
气味不刺鼻,除了肉香没有其他异味。

☞适口性:
由于每一只狗狗的口味偏好都不一样,为了尽可能地了解这款狗粮的适口性,我们募集了几位铲屎官进行免费体验,并收集了大家的真实反馈。

从大家的反应来看,这款馋不腻狗粮的适口性比较适中,因为它没有添加诱食剂,所以有些比较挑食的狗狗不太感兴趣,需要和其他食物拌匀后一起喂食。
另外,大家在进行狗粮过渡期间,并没有发现狗狗出现呕吐、腹泻等情况,喂食一段时间之后,狗狗的粪便状况都很正常,异味不是很重,说明馋不腻狗粮的消化情况还是很不错的哦~
有一点要注意的是,个别本身粪便比较湿软的狗狗在喂食一段时间之后,粪便状态会调整得比较好,但本身粪便正常的狗狗可能会有大便稍干的情况。
综合评价
总体来说,这款馋不腻狗粮还是很不错的!推荐指数:★★★☆
●首先,馋不腻全价益生菌宠粮的成分比较安全,没有不良诱食剂和危险的防腐剂,原料供应链公开透明,踩雷的概率是比较低的。
●其次,馋不腻狗粮的主要优点是添加了益生菌、蔓越莓干、车前子和杜仲等成分,对狗狗的肠胃比较好,还有降火的功效,比熊、白色泰迪、博美等狗狗长期吃也不容易有泪痕。
●此外,狗粮的表面不会过分油腻,本身脂肪含量也不是特别高。适口性还可以,狗狗们吃完以后也不见有呕吐、软便、腹泻等不适反应。
●最后,这款狗粮的均价是33元一斤,性价比还可以。原材料当中有一部分肉类用的是肉粉,大概率是用来衡量成本的。
馋不腻狗粮在这几年的热度很高,也有很多黑料,但在这一轮测评观察下来,个人感觉还是很不错的,非常值得一试。