大家好呀,这里是氧宠博士~
市面上的狗粮出的那叫一个琳琅满目五花八门,新手铲屎官不做功课随便买分分钟踩进雷堆,既然养了狗子咱就对狗子负责到底对叭~
今天分享一下狗粮怎么选?哪些是选狗粮的关键指标?也分享下氧宠家狗狗用了俩月的狗粮的深度测评,正在纠结换粮的新手家长可以参考一二,希望和大家一起养出健康小狗~
狗粮怎么选?
一款好的狗粮需要符合以下基本特征:
①能够满足狗狗的日常营养需求
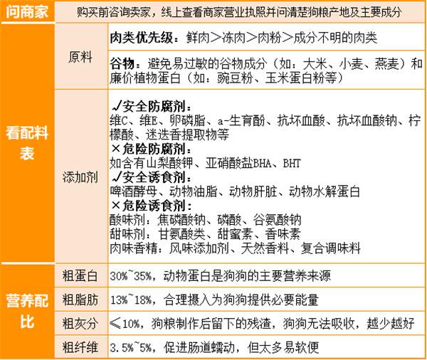
②原料表透明清晰,不使用廉价蛋白质
③不添加有争议性的添加剂
④科学的营养成分配比
如何选择优质狗粮?
(敲重点!)

诚实一口p38犬粮分析

第一步:购买
大家买狗粮一定要从正规渠道购买,网上的山寨产品真的非常多,为了避免买到假货,优先选择品牌官方旗舰店购买,购买前也记得向客服了解下狗粮的详细信息。

第二步:产品分析
1.P38
品牌方直接用粗蛋白占比多少来命名,简单好记,P38就是38%的粗蛋白。38%的蛋白含量对狗粮来说确实可以算是高蛋白。
*AAFCO规定幼犬粗蛋白最低标准为22%,成犬为18%,大多数狗粮粗蛋白含量都只刚刚达标,一般也是集中在30%以下或30%左右,很少有能达到40$的,所以38%这个值还算是高蛋白了~
2.高肉含量68%,无谷无豆
原料定义清晰且占比明确,没有无谷和豆类,也添加了三文鱼油、果蔬等,原料表虽然简单,但添加的算是好东西。其中的三文鱼油对狗狗毛发和皮肤很友好,养狗铲屎官如果觉得自家狗狗有护毛这方面需求可以参考一二~
3.外观和气味
颗粒均匀饱满,大小适中,狗粮颗粒本身不油不咸,没有刺激性气味,有淡淡肉香味~

4.适口性
氧宠家的毛孩子吃了两袋了,易吸收,拉的便便也一直很健康,没有软便,目前没有出现不适症状~

5.专业机构实测

加分项。购买前可以先问客服要检测报告。之前氧宠小编咨询了诚实一口客服的,客服有说每批次都会检测,若需要等收到粮后,可以给同批次的检测报告,而详情页的检测报告也是定期更新的,这点很让人心安!
6.原料可追溯
也是一大加分项。这块能够公开,就比其他很多狗粮品牌都要好!毕竟坦坦荡荡,所有原料来自哪里,都标明的清清楚楚,消费者才能安心。

第三步:真实体验
为了真实测试产品的使用感受,小编本次邀请了公司10位铲屎官进行免费体验,并得出使用感受:

整体评价:
原料:★★★★
原料透明性高,38%的粗蛋白,肉粉+鲜肉,无谷配方,安全系数拉满!
营养:★★★★
高蛋白、中脂肪科学配比,健康长肉不虚胖,也添加硫酸软骨素保护关节,各方面条件优秀
外观:★★★☆
颗粒均匀饱满,表面清爽不油腻,没有刺鼻气味或其他异味
喂食反馈:★★★☆
综上,
这款狗粮氧宠博士自家毛孩子吃了两袋了,目前没有不良发应,算是中规中矩的,但换粮时要注意循序渐进噢~