大家好呀~这里是氧宠博士~
随着科学养宠的理念越来越普及,大家对狗粮的选择也更加谨慎了。这几年,安娜玛特借以产品和口碑的优势,成为了很多铲屎官的首选狗粮品牌。
今天,我们要给大家测评一款安娜玛特的里昂低脂全犬粮,测评内容包括产品成分、营养结构、适口性等,如果你家有体型超标的汪星人,一定不要错过哦!

安娜玛特品牌介绍
安娜玛特是来自美国的宠物食品品牌,创立于1986年,在海外也是一个小众品牌。创始人Robert Downey本身是一位极地雪橇犬比赛爱好者,毕业于俄亥俄州立大学的兽医专业,其带领安娜玛特品牌连续多年入围WDJ的推荐榜单。安娜玛特没有自己的工厂,代工厂是俄亥俄宠物食品公司,很多宠主可能会因为俄亥俄州事件而担心狗粮的安全问题,为此,安娜玛特也发布了相关声明:

安娜玛特狗粮产品测评
第一步:购买
我们在安娜玛特的旗舰店上购买了几袋里昂低脂全犬粮,并以普通消费者的身份,向客服咨询了相关问题,根据客服的反馈,这款狗粮比较适合肥胖、有胰腺炎的狗狗,普通健康的狗狗也是可以吃的。

大家在购买之前可以根据狗狗的体重和活动水平向客服咨询清楚,不要随意给狗狗喂食一些特殊配方的狗粮。
第二步:原材料及营养分析
营养成分:

●肉类蛋白原料是鸡肉粉、鸭肉粉和鲱鱼粉,没有用鲜肉,肉类原料的具体占比也没有写清楚。
●豌豆、马铃薯等淀粉原料的排名很靠前,占比应该不少,淀粉含量必然是不低的。
●虽然是低脂配方狗粮,但是添加了鸡油和鲱鱼油,还添加了海藻粉,会有一定的美毛效果。
●无谷物配方,更好消化和吸收,不容易导致过敏。
●氨基酸组合比较全面,营养丰富,维生素种类也比较多。
●左旋肉碱可以保持狗狗的肌肉质量,提高脂肪代谢并支持脑部的认知功能。
营养保证值:

蛋白质含量≥30%,脂肪含量在7%-9%之间,适合体重超标、活动量少以及有胰腺炎等问题的狗狗。
第三步:检测报告

✔粗蛋白质实测33.41%,粗脂肪含量实测7.7%,均符合营养承诺值;
✔未检测出黄曲霉毒素和沙门氏菌;
✔未检出汞、镉等重金属;
▂检测出部分细菌,但未超过标准指标,而且产品本身添加了嗜酸乳杆菌,所以会对细菌检测结果产生影响。
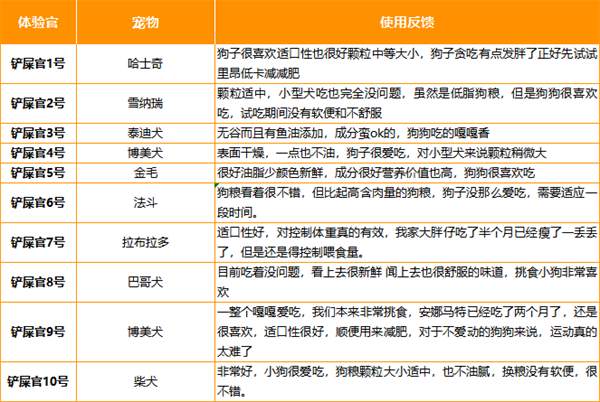
第四步:喂食反馈
为了了解这款狗粮的适口性,我们将购买的几袋狗粮分给了10名小伙伴进行喂食测试,一段时间之后,收集了大家对这款狗粮的真实反馈:

在喂食期间,大家的狗狗都没有出现软便、腹泻等问题,狗粮的适口性也不错。
综合评价
综合前期的测评结果来看,这款安娜玛特狗粮的脂肪含量非常低,确实很适合体型肥胖的狗狗和老年犬,但如果您家狗狗患有胰腺炎,最好是先咨询宠物医生,根据狗狗的具体情况确定是否适合喂食。
其次,这款狗粮的卫生方面没有检查出问题,包括重金属和沙门氏菌、黄曲霉毒素都未检出,喂食期间也没有发现有狗狗出现肠胃不适症状。
然而,低脂粮其实不太适合给幼犬喂食,如果您的狗狗还很小,建议还是给它喂食蛋白质和脂肪含量都合适的狗粮。